荧光引导恶性肿瘤手术(FGS)凭借其精准化、可视化的优势,已成为领域内备受关注的新兴手段。然而,现有荧光探针基于水溶性或脂溶性荧光团设计,荧光信号极易从靶标区域扩散迁移,导致生物分子或病变的局部分布信息丢失,无法捕捉准确信息。在高水相的生命体系中,大多数荧光团在固态或聚集状态下会发生聚集诱导荧光猝灭现象(ACQ),荧光强度大幅衰减,成像效果不佳,导致肿瘤切除过度或不彻底,继续扩散,增加术后复发风险。因此,亟需开发能够实现长期原位实时成像的探针。
做爱直播
王雅雯教授团队成功开发了一种双氰基异佛尔酮和2-(2′-羟基苯基)-4(3H)-喹唑啉酮(HPQ)的杂化骨架构建了一种可激活的近红外固态荧光探针(SWJT-43),具有高光稳定性和低背景干扰的特性。其通过特异性响应肿瘤微环境中过表达的过氧亚硝酸盐(ONOO⁻),实现对癌细胞的高灵敏度、高选择性检测,检测限低至1.10 nM。在实验中,SWJT-43成功应用于肝癌和乳腺癌细胞的长期原位成像,并能通过实时荧光差异快速区分癌变组织与正常组织。在动物模型中,该探针实现了对小鼠原位肝癌及乳腺癌肿瘤的特异性标记,为精准手术切除提供可靠的荧光导航,显著提升了手术的准确性。
本工作以“Spray-mediated activatable near-infrared ONOO⁻ probe provides near-instant precise guidance for liver and breast cancer resections”为题发表在化学、生物传感器专业领域知名期刊《Sensors and Actuators: B. Chemical》上。其中做爱直播
2021级博士研究生张璐为第一作者,做爱直播
王雅雯教授和苏宇彬助理教授为共同通讯作者。本研究得到了国家自然科学基金(22406153)和中央高校基本科研业务费专项资金(2682024CX043)的支持。
文章链接://doi.org/10.1016/j.snb.2025.138464

图1. 探针的设计及传感机制

图2.(a)SWJT-43的体外测试

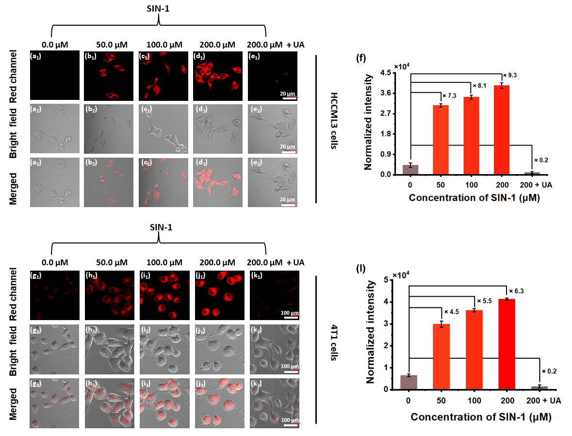
图3. SWJT-43在HCCLM3细胞及4T1细胞中的长期原位成像

图4. SWJT-43对HCCLM3细胞及4T1细胞中内外源性ONOO⁻动态监测

图5.SWJT-43引导小鼠皮下瘤及原位肝癌、乳腺癌肿瘤的切除及H&E染色分析